Projects
Projects that I have worked on !
Research Assistant at Princeton Artificial Intelligence Lab
· 2025Advised by Sayash Kapoor at the Science of Agent Evaluation Lab (SAgE). Working on automated agent error detection and optimization via GEPA.
Building and Optimizing DSPy Coding Agents with Gradient-Estimation Prompts
· 2025Advised by Prof. Aarti Gupta. Improving DSPy coding agent SWE-Bench-Lite performance with GEPA. Achieved 44% Pass@1 success rate for Qwen 3.0 Coder 30B A3B.
Independent Research: LESS is More
· 2024Explored data-efficient fine-tuning of LLMs by applying LESS data selection and QLoRA. Fine-tuned Llama-2-7B on single-task math with just 1k prompts.
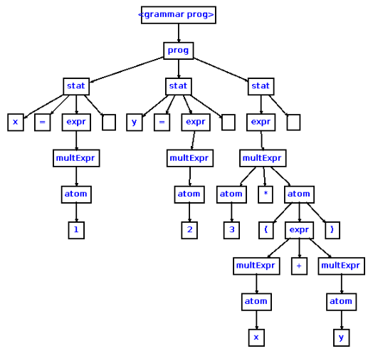
Working on Compilers: Tree Parsers, Recreating C, and Learning Parsing
· 2023Built compilers by following the Making Compilers book. Projects include tree parsers, type checking, SSA-based optimizations, and recreating a C-like compiler with a working runtime.
Full Stack Web App for NJ Rise
· 2024Led development of a production-ready analytics tool for a New Jersey food pantry. Built with Vue, TypeScript, and Tailwind, delivering actionable insights for non-profit operations.